Pattern:Time Pattern

From City Data Model Project Collaboratory
Jump to navigation Jump to search


Description

An English description of the definition (what distinguishes this sense of the term?).

In order to define an ontology pattern for time, it is necessary to identify the objects of interest, i.e. which things will be described. In general, three approaches to a representation of time can be identified: point-based, interval-based, and mixed. In a point-based representation, the objects of interest are timepoints. The passing of time is described as an ordering over time points, and periods of time can be represented as a series of timepoints. In an interval-based representation the objects of interest are time intervals, whereas the mixed representation includes both timepoints and time intervals. Key to all of these representations is that there is an ordering that holds over these time objects. It is important to be able to describe whether one time object is before another; in the case of time intervals it is also important to be able to describe other relationships, such as whether one interval is contained in or overlaps with another. The representation of time information shall conform to the ontology specified in the W3C Candidate Recommendation “Time Ontology in OWL”. It is included in its entirety with the prefix ‘time’.

Key Concepts and Classes

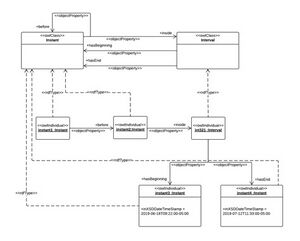
In this pattern, a subset of the W3C Time Ontology is reproduced: — Temporal Entity: represents a generic time object – either an Instant or an Interval. Core properties are: before: specifies a Temporal Entity before which the Temporal Entity exists; after: specifies a Temporal Entity after which the Temporal Entity exists; hasBeginning: specifies an Instant that identifies the beginning of the Temporal Entity; hasEnd: specifies an Instant that identifies the end of the Temporal Entity; hasXSDDuration: specifies the duration of a Temporal Entity in the xsd:duration format. — Instant: represents an instant in time (i.e. a moment; a temporal entity without any duration). Core properties are: inXSDDateTimeStamp: specifies the date and time that can be used to identify the time instance, in the xsd:dateTimeStamp format. — Interval: represents an interval in time (i.e. a temporal entity with some duration). Core properties are: inside: specifies an Instant that exists “inside” (during) the Interval.

Has Class(es)

TemporalEntity, Instant, Interval


Status

Pending Approval


Supplementary Figures

Figure Caption
Time-Pattern.jpeg
Time Pattern Example